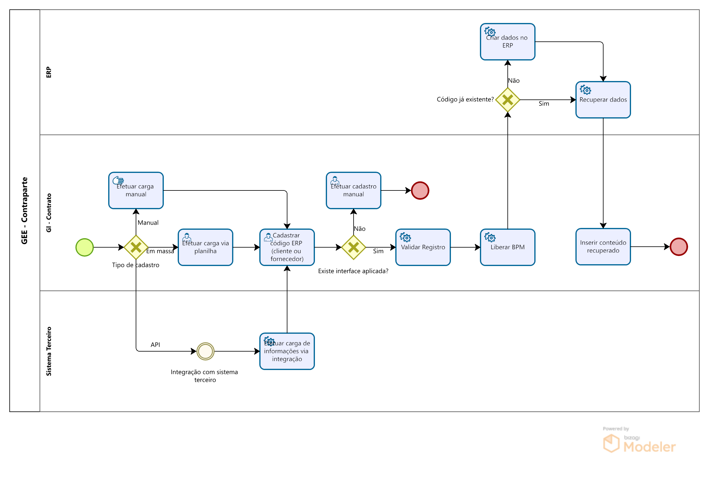
Visualizar Fluxograma
Contorno da seção
Condições de conclusão
Contraparte
