Ir para o conteúdo principal
Painel lateral
Página inicial
Calendário
Trilha de Processos
Primeiros passos no GLORIAN
BASE:
Cadastro de Pessoa
Cadastro de Processo Judicial
Certificado Digital
FISCAL:
Escrituração de NF-e via XML de Emissão de Terceiros
Configuração de matrizes para escrituração de NF-e via XML de Emissão de Terceiros
Implantação de CIAP
CIAP
Apuração ICMS/IPI e Geração de declaração acessória
Geração do EFD ICMS/IPI
Geração do Bloco K - Leiaute Completo
Geração do Bloco K - Leiaute Simplificado
DOT - Declaração de Operações Tributáveis
Geração GNRE
Apuração Retidos
REINF
NF-E:
Download XML NF-e - Ciência da emissão
GESTÃO E.E:
A10 - Varejista
BPM Formalização
Contratos
Oportunidades - VinterTr
Contraparte - Padrão
Propostas/Oportunidades - Padrão
Contratos - Padrão
Comercializadora
Garantias Padrão
Sazonalização - Padrão
Preço
PROINFA
Pagamento AVD - Padrão
Pagamento NF-e - Padrão
Faturamento - Padrão
Faturamento AVC - Padrão
Registro - CCEE - Padrão
Validação - CCEE - Padrão
Retusd - Padrão
Emissão de Certificado (Compra) - Padrão
Emissão de Certificado (Venda) - Padrão
Geração Distribuída Compartilhada - Padrão
RECEBIMENTO:
CT-e sem pedido de frete
CT-e com pedido de frete
Romaneio
NF-e com pedido de compra e com registro de MIGO e MIRO
NF-e sem pedido de compra e com escrituração J1B1N
NF-e com pedido de compra e com recuperação de MIGO
Geral
Gestão de Acesso
Navegação
Integração
Base
Organização
Séries
Pessoa
Empresa
Fiscal
Judicial
Energia Elétrica
Fiscal
Organização
Organização Estabelecimento
Ano Fiscal
Período Fiscal
Apoio
NF-e
NFS-e
CT-e
Escrituração Fiscal
Patrimônio
Tributos
Arquivos Digitais
Integração
Contábil
Contabilidade
Escrituração Contábil
Arquivos Digitais
NFe
NF-e
CT-e
MDF-e
Configuração
Integração
Gestão E. E
Base
Booking
Contraparte
Minutas
Oportunidades
Contratos
Garantias
Sazonalização
Preço
Repactuação
CCEE
ONS
Pagamento
Faturamento
Financeiro
Registro
Retusd
Distribuidora EE
A13 Certificado
A10 Varejista
A14 GDC
Relatórios
Integração
Faturamento
Transação
Recebimento
Configuração
NF-e
CT-e
Romaneio
Fatura E.E
Mestre
Escrituração Fiscal
Tributos
Formulários
Informativos
Mais
Pesquisar em todo o site
Buscar
Fechar
Executar pesquisa
Alternar entrada de pesquisa
Você acessou como visitante
Acessar
Página inicial
Calendário
Trilha de Processos
Contrair
Expandir
Primeiros passos no GLORIAN
BASE:
Cadastro de Pessoa
Cadastro de Processo Judicial
Certificado Digital
FISCAL:
Escrituração de NF-e via XML de Emissão de Terceiros
Configuração de matrizes para escrituração de NF-e via XML de Emissão de Terceiros
Implantação de CIAP
CIAP
Apuração ICMS/IPI e Geração de declaração acessória
Geração do EFD ICMS/IPI
Geração do Bloco K - Leiaute Completo
Geração do Bloco K - Leiaute Simplificado
DOT - Declaração de Operações Tributáveis
Geração GNRE
Apuração Retidos
REINF
NF-E:
Download XML NF-e - Ciência da emissão
GESTÃO E.E:
A10 - Varejista
BPM Formalização
Contratos
Oportunidades - VinterTr
Contraparte - Padrão
Propostas/Oportunidades - Padrão
Contratos - Padrão
Comercializadora
Garantias Padrão
Sazonalização - Padrão
Preço
PROINFA
Pagamento AVD - Padrão
Pagamento NF-e - Padrão
Faturamento - Padrão
Faturamento AVC - Padrão
Registro - CCEE - Padrão
Validação - CCEE - Padrão
Retusd - Padrão
Emissão de Certificado (Compra) - Padrão
Emissão de Certificado (Venda) - Padrão
Geração Distribuída Compartilhada - Padrão
RECEBIMENTO:
CT-e sem pedido de frete
CT-e com pedido de frete
Romaneio
NF-e com pedido de compra e com registro de MIGO e MIRO
NF-e sem pedido de compra e com escrituração J1B1N
NF-e com pedido de compra e com recuperação de MIGO
Geral
Contrair
Expandir
Gestão de Acesso
Navegação
Integração
Base
Contrair
Expandir
Organização
Séries
Pessoa
Empresa
Fiscal
Judicial
Energia Elétrica
Fiscal
Contrair
Expandir
Organização
Organização Estabelecimento
Ano Fiscal
Período Fiscal
Apoio
NF-e
NFS-e
CT-e
Escrituração Fiscal
Patrimônio
Tributos
Arquivos Digitais
Integração
Contábil
Contrair
Expandir
Contabilidade
Escrituração Contábil
Arquivos Digitais
NFe
Contrair
Expandir
NF-e
CT-e
MDF-e
Configuração
Integração
Gestão E. E
Contrair
Expandir
Base
Booking
Contraparte
Minutas
Oportunidades
Contratos
Garantias
Sazonalização
Preço
Repactuação
CCEE
ONS
Pagamento
Faturamento
Financeiro
Registro
Retusd
Distribuidora EE
A13 Certificado
A10 Varejista
A14 GDC
Relatórios
Integração
Faturamento
Contrair
Expandir
Transação
Recebimento
Contrair
Expandir
Configuração
NF-e
CT-e
Romaneio
Fatura E.E
Contrair
Expandir
Mestre
Escrituração Fiscal
Tributos
Formulários
Informativos
Expandir tudo
Contrair tudo
Abrir índice do curso
Abrir gaveta de blocos
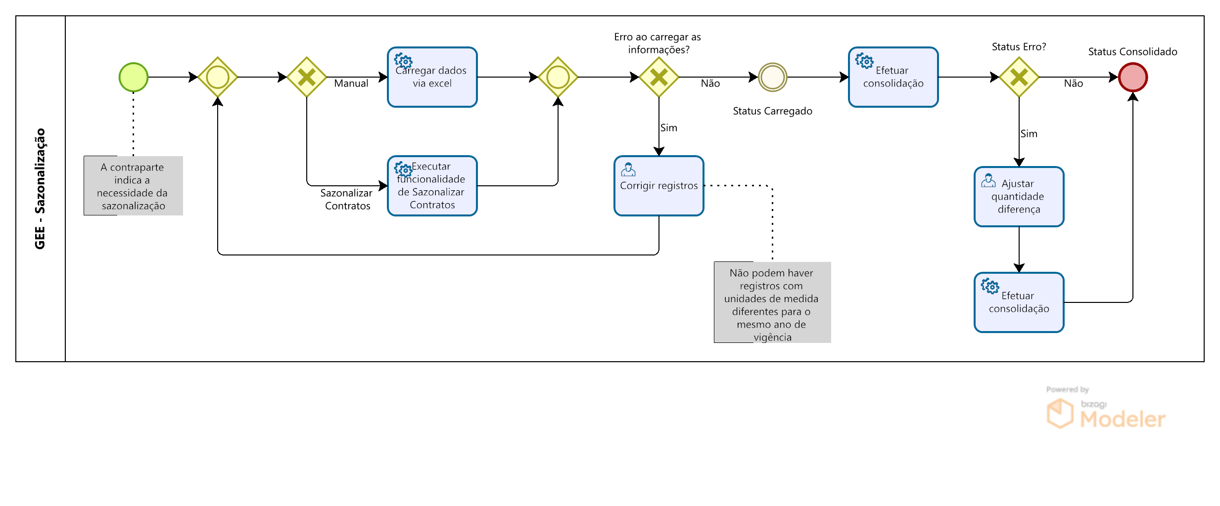
Sazonalização - Padrão
Fluxograma
Visualizar Fluxograma
Visualizar Fluxograma
Contorno da seção
Fluxograma
Contrato ativo com indicação de sazonalização
Carregar dados via Excel
Executar funcionalidade de Sazonalizar Contratos
Efetuar consolidação
Condições de conclusão
Clique no link
GEE - Sazonalização.png
para ver o arquivo.